首页 / 新闻中心 / 特凿要闻
中煤邯郸特凿公司深度参与浙江省工程建设标准编制
日期:2026-02-03  

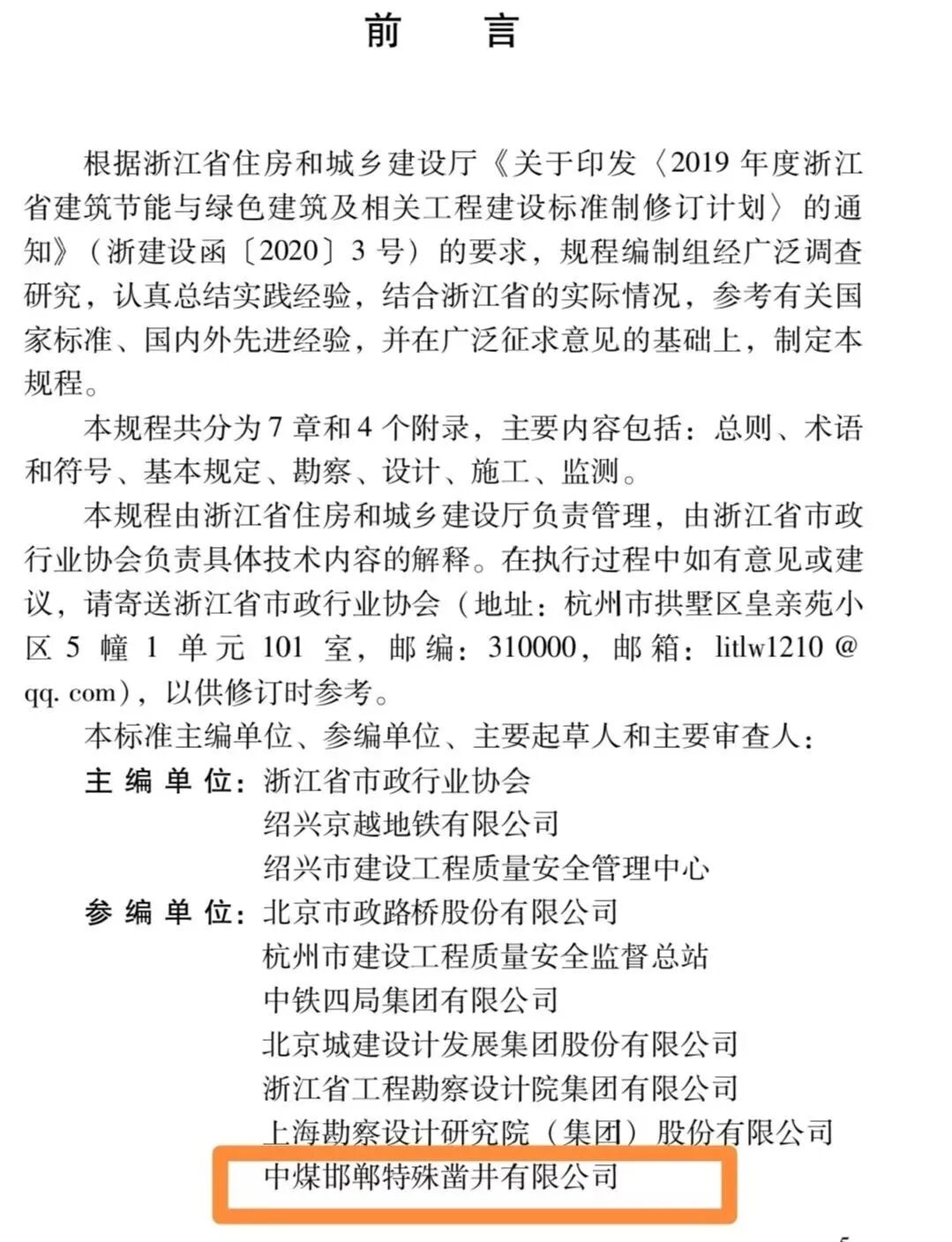
近日,特凿公司凭借在市政冻结领域深厚的技术积淀和丰富的工程实践经验成功参与完成了浙江省《城市轨道交通工程冻结法应用技术规程》(标准号:DBJ33_T 1357-2025)的编制工作。该规程经浙江省住房和城乡建设厅批准正式发布,2026年2月1日起正式实施

图片

该技术规程是浙江省针对轨道交通冻结法施工领域的重要地方技术规范,特凿公司作为核心参编单位之一,全程深度参与规程的框架设计、技术指标设定、实操条款拟定等工作,为规程的科学性、实用性提供了重要的企业实践支撑此次参编既是对公司冻结技术实力的权威认证,更是对公司多年来技术创新、深耕工程质量的肯定,为公司后续市场开发奠定了坚实基础。(文/李志翔)